咨询热线: 131-2870-8754

文章
  • 文章
  • 产品
搜索
首页 >> 餐饮技术 >>厨师技术 >>蛋糕技术 >> 多层果味慕斯蛋糕制作培训机构(多层果味慕斯蛋糕技术培训哪里好)
详细内容

多层果味慕斯蛋糕制作培训机构(多层果味慕斯蛋糕技术培训哪里好)

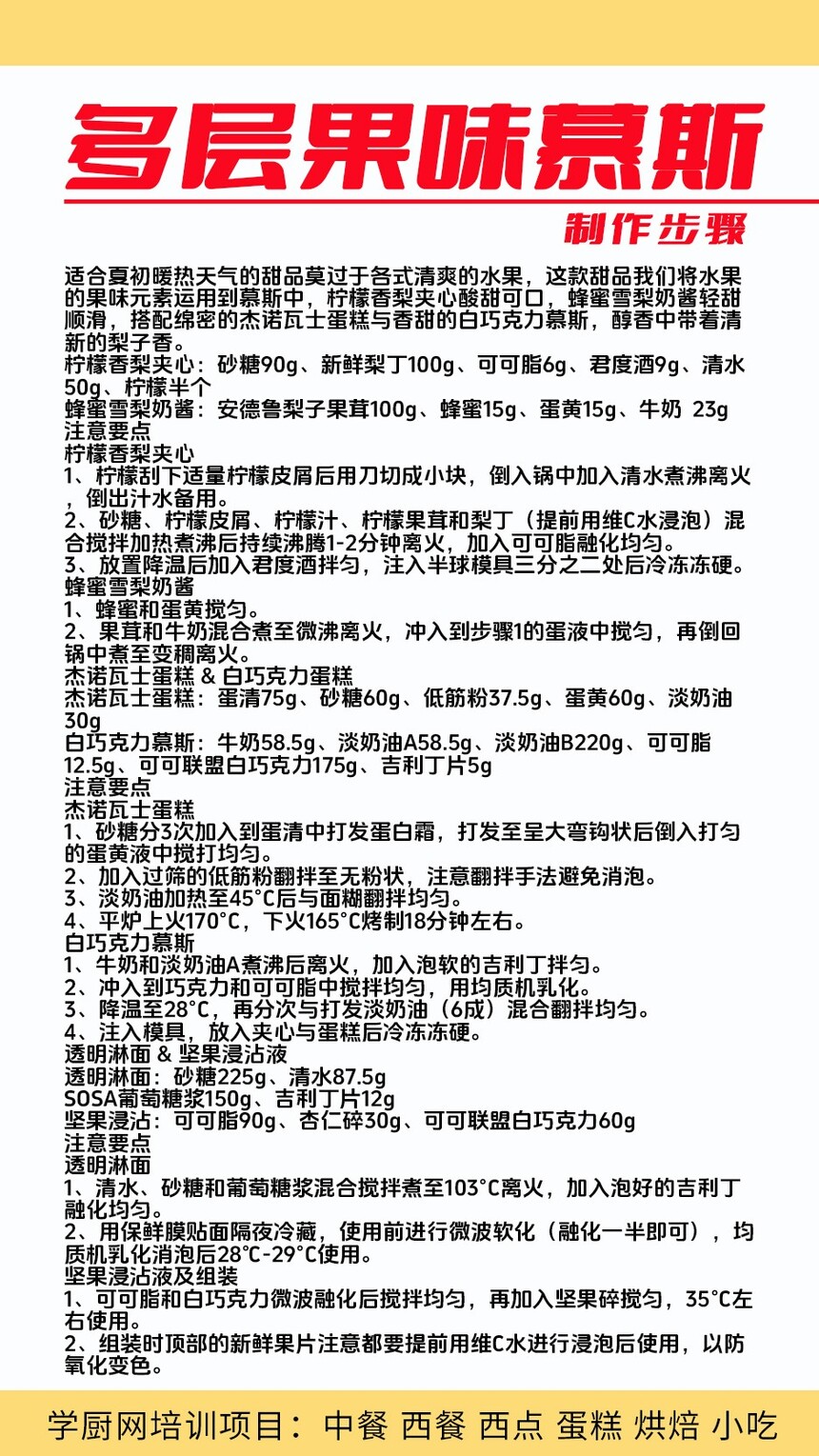
多层果味慕斯蛋糕制作培训机构(多层果味慕斯蛋糕技术培训哪里好),多层果味慕斯是一种通过将不同风味或颜色的慕斯层叠组合而成的现代甜品,其核心特点在于层次分明的视觉呈现和丰富交融的口感体验。常见的组合方式包括巧克力与抹茶、牛奶与咖啡,或者多种果味慕斯(如芒果、草莓等)的搭配。制作时需使用吉利丁片、淡奶油等关键材料,并掌握分层组装和冷藏凝固的工艺技术。

多层果味慕斯蛋糕制作培训机构(多层果味慕斯蛋糕技术培训哪里好)

多层果味慕斯蛋糕制作培训内容:

西点慕斯班:芒果慕斯、酸奶慕斯、樱花慕斯、巧克力慕斯、抹茶慕斯、百香果慕斯

学习内容西点系列:

1、 戚风蛋糕、海绵蛋糕、红丝绒蛋糕

2、 重芝士蛋糕、布朗尼、玛芬蛋糕

3、 焦糖布丁、泡芙、黑森林蛋糕、马卡龙

4、 轻芝士蛋糕、提拉米苏

5、 手指饼干、苹果派、菠萝派

6、 歌剧院、舒芙蕾

7、 熔岩蛋糕、红曲蛋糕、肉松蛋糕、

8、甜甜圈、芝士系列:原味甜甜圈、巧克力甜甜圈、重芝士、轻芝士、抹茶布丁

泡芙系列:原味泡芙、巧克力泡芙

瑞士卷系列:原味瑞士卷、抹茶瑞士卷、巧克力瑞士卷

时尚茶饮班

经典时尚纯茶:茉香绿茶、阿萨姆红茶、四季春茶、冻✲✲乌龙茶、翡翠柠檬、梅果绿、蜂蜜绿、葡提柚绿、养乐多绿、冰淇淋红茶、古早味红茶

宝岛经典奶茶:奶茶、奶绿、四季奶青、乌龙奶茶、焦糖奶茶、红茶玛奇朵、阿华田、可可芭蕾、乌龙玛奇朵、抹茶奶茶、波霸奶茶、波霸奶绿、珍珠奶绿、椰果奶茶、仙草奶冻、红豆QQ奶茶、布丁奶茶、四季如意、燕麦奶茶

鲜水果茶:超级水蜜桃、超级草莓、超级西柚、超级橙子、超级泰柠鲜茶、新鲜柠檬益力多、满杯百香果、百香果鲜橙、超级水果茶、玫瑰咯神水果茶、红柚翡翠绿茶、柚恋鲜橙、鲜桔柠檬、半个西柚绿茶、热情果鲜茶、热情果珍珠鲜茶、半个西柚珍珠绿茶、金桔冰茶、玫瑰冰凉冻、蓝甘冰凉冻、青桔柠檬茶、绝版黑牛9、虎皮蛋糕、天使蛋糕、水果威风

斋三角茶包:玫瑰乌龙、桂花乌龙、蜜桃乌龙、樱花乌龙、桃香乌龙、红玉、正山小种、四季春、雨前龙井

七彩水果鲜茶:鲜桔柠檬、半个西柚绿茶、热情果鲜茶、热情果珍珠鲜茶、半个西柚珍珠绿茶,山楂茶,葡萄活艳茶,蜜梨润肺茶,苹果养颜蜜茶

果汁:柠檬汁、金桔汁、百香果汁、葡萄汁、水蜜桃汁、酸梅汁、芒果汁、鲜橙汁、西瓜汁、火龙果汁、奇异果汁、蜜瓜汁、木瓜汁

奶昔系列:芒果奶昔、香蕉奶昔、蜜瓜奶昔、苹果奶昔、草莓奶昔,奇异果奶昔,火龙果奶昔

养生茶系列:桂香田野,贵妃乌龙,白桃乌龙,青玄绿茶,樱花道乌龙,瑰丽佳人。

裱花蛋糕课程

花卉蛋糕:蛋糕花边技术手法学习、卡通裱花实操、各种花卉制作;

韩式裱花:韩式裱花配方制作讲解、杯子蛋糕、各种花卉制作;

贴近市场流行蛋糕:经典欧式水果巧克力蛋糕、创意蛋糕、裸蛋糕、平面卡通蛋糕;

特色蛋糕:陶艺蛋糕、欧式巧克力蛋糕、欧式水果蛋糕、节日蛋糕、卡通生肖蛋糕。

软面包:甜甜圈、菠萝包、毛毛虫、蔓越莓面包、提子吐司、岩烧乳酪面包、海鲜披萨等;

丹麦面包:丹麦牛角面包、热狗羊角包、丹麦唱片面包、海盗船等;

欧式面包:法式长棍、香橙乳酪包、罗勒香肠软欧、冲绳黑糖等;

蛋糕:海绵蛋糕理论、戚风蛋糕、蓝莓芝士蛋糕、黄金蛋糕、虎皮蛋糕、杯子蛋糕等。

多层果味慕斯蛋糕培训班学费多少钱:

短期培训班(1-3个月)

费用通常在 3500-4000元 之间,涵盖基础技能、甜品台操作及成品制作,部分机构可能包含慕斯蛋糕专项课程。

长期培训班(4-6个月)

费用范围为 2-3万元 ,适合系统学习慕斯蛋糕制作,包括多层果味蛋糕的复杂工艺和创意设计。

课程内容差异

基础课程:奶油打发、蛋糕胚制作等;

中级课程:慕斯蛋糕配方、多层结构设计;

高级课程:婚礼蛋糕、主题蛋糕等实战项目。

多层果味慕斯蛋糕制作培训机构(多层果味慕斯蛋糕技术培训哪里好)

多层果味慕斯蛋糕制作培训机构(多层果味慕斯蛋糕技术培训哪里好)

多层果味慕斯蛋糕制作培训机构(多层果味慕斯蛋糕技术培训哪里好)

学厨网小吃培训现推出优惠活动:3980可以学4个2000元以内的项目,6800可以学5个4000元以内的项目,9800可以学8个5000元以内的项目,至ZUN会员15800可以学所有项目,所有套餐均可一人报名,2人同时学习。欢迎各位同学们咨询我们在线客服老师,了解详细课程及培训内容。

各位同学们想学习学厨网的多层果味慕斯技术,欢迎咨询我们在线客服老师。学厨网多层果味慕斯技术培训班校区分布于深圳、东莞、广州、惠州、佛山、中山、江门、珠海、清远、泉州、厦门、晋江、南昌、赣州、长沙、衡阳、郴州、怀化、南宁、柳州、昆明、大理、贵阳、遵义、郑州、周口、商丘、重庆、武汉、徐州、南京、常州、无锡、苏州、南通、盐城、昆山、金华、义乌、杭州、萧山、嘉兴、绍兴、温州、宁波、台州、上海、西安、成都、合肥、青岛、潍坊、济南、石家庄、天津、太原、哈尔滨、香港、澳门等。欢迎各位同学来学校现场参观考察了解。

最新评论
请先登录才能进行回复登录

培训课程

关于我们

学习资料

联系我们

学习热线:

13128708754(电话/微信同号)

关注我们

浏览手机站

关注微信公众号

本站已支持IPv6 技术支持: 建站ABC | 管理登录
seo seo