咨询热线: 131-2870-8754

文章
  • 文章
  • 产品
搜索
首页 >> 餐饮技术 >>小吃技术 >>烧卤技术 >> 深井烧鹅技术培训课程(深井烧鹅技术培训流程)
详细内容

深井烧鹅技术培训课程(深井烧鹅技术培训流程)

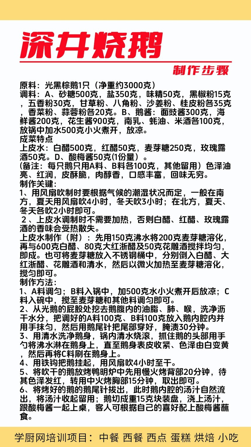
深井烧鹅技术培训课程(深井烧鹅技术培训流程),火烧鹅是广东省的一道传统名菜,属粤菜系;其所需的材料有光鹅、盐、五香粉、柱侯酱、白糖、沙姜粉、生抽、米醋、麦芽糖、橙红SE素。该菜品起源于广东广州,台山,香港,澳门一带地区传统的烧烤肉食;深井烧鹅源自广州黄埔区长洲岛深井村,该村制作出来的烧鹅皮脆肉美,众多广东地区的海外华侨必回味的广东菜食品。后来深井烧鹅传至港澳并继续发扬光大,成为粤菜名菜之一。 烧鹅源于烤鸭 ,鹅以中、小个的乌鬃鹅为优,去翼、脚、内脏的整鹅,吹气,涂五香料,缝肚,滚水烫皮,过冷水,糖水匀皮,晾风而后腌制,然后挂在烤炉里或明火上转动烤成,斩件上碟,便可进食。烧鹅色泽金红,味美可口。

深井烧鹅技术培训课程(深井烧鹅技术培训流程)

深井烧鹅技术培训内容:

深井烧鹅培训内容涵盖选鹅、处理、腌制、烤制、斩件、蘸料搭配及开店运营等多个方面,具体如下:

选鹅与前期处理:

选鹅标准:学习如何挑选适合制作深井烧鹅的黑棕鹅,包括体型、羽毛光泽、眼神、脚掌粗壮程度等特征,以及鹅龄的控制。

宰杀处理:掌握宰杀、褪毛、去内脏、清洗沥干等规范流程,以及颈部充气技巧、挂钩固定方法、表皮打磨等关键处理步骤。

腌制入味:学习鹅腔腌制方法,包括腌料的配制和均匀涂抹技巧,以及腌制时间和风干处理的重要性。

挂炉烤制工艺与火候控制:

烤炉选择与操作:传授传统深井挂炉与现代电烤炉的操作方法与维护技巧。

火候控制:揭秘深井烧鹅“旺火烤皮、中火烤肉、小火锁汁”的核心秘诀,学习火候调节技巧,包括前期高温定型、中期确保熟透、后期锁住肉汁等步骤。

烤制过程中的技巧:掌握烤制过程中的刷油时机、翻面技巧等,避免烤焦或肉质发柴。

斩件与蘸料搭配:

斩件方法:学习深井烧鹅的斩件技巧,包括顺骨切、厚度控制等,确保皮脆肉嫩不分离。

装盘造型:掌握装盘造型技巧,如皮朝上摆放、搭配青瓜条等,提升视觉效果。

蘸料搭配:传授经典酸梅酱等蘸料的配方和调制方法,同时讲解其他蘸料的搭配建议,满足不同口味需求。

开店实战运营指导:

选址建议:提供店面选址的参考建议,如商圈、市场、社区周边等。

店面装修:分享店面装修风格的参考,如粤式复古风、简约大气风等。

食材采购:提供食材采购渠道的建议,包括✲✲黑棕鹅、香料供应商等资源的分享。

成本核算:讲解成本核算方法,如食材损耗控制、定价策略等。

菜单搭配:提供菜单搭配策略的建议,如烧鹅拼盘、烧鹅饭、例汤组合等。

营销推广:分享营销推广技巧,如线下试吃、线上团购、节日促销、会员充值活动等。

配方无保留教学:

核心配方公开:所有腌料、脆皮水、蘸料的核心配方全部公开传授,不隐瞒任何关键成分。

独立配料制作:让学员毕业后能独立配料制作,降低运营成本。

实操为主教学模式:

全程实操:学员从选鹅、处理、腌制、风干到烤制、斩件装盘等每个环节都有专业老师实时指导。

及时纠正:老师会及时纠正学员的操作误区,如充气不足、风干不彻底、火候控制不当等,确保✲✲。

深井烧鹅培训班学费多少钱:

深井烧鹅培训班的学费通常为1800元,学厨网机构提供包含多种烧腊技术的套餐,费用在2880元至4880元不等。以下为具体分析:

一、基础学费

单独学习深井烧鹅技术:学费通常为1800元。这一费用涵盖了从选鹅、处理、腌制、风干到烤制、斩件装盘等全流程的教学,以及核心配方的传授。

包含多种烧腊技术的套餐:学厨网培训机构提供包含深井烧鹅、广式烧鸭、蜜汁叉烧、白切鸡等多种烧腊技术的套餐,学费在2880元至4880元不等。这些套餐通常适合希望学习多种烧腊技术、开设综合烧腊店的学员。

二、学费包含内容

技术教授:师傅✲✲教学,确保学员掌握深井烧鹅的制作技术。

配方转让:核心配方无保留传授,学员毕业后能独立配料制作。

实操机会:提供充足的实操机会,让学员在反复练习中掌握技能。

开店指导:学厨网机构还提供开店指导,包括店面选址、装修设计、菜单搭配、营销推广等方面的建议。

三、学费优惠与增值服务

学费优惠:学厨网机构会推出学费优惠活动,如学2送1、学3送2等,或者提供打折优惠。

增值服务:学厨网机构还提供吃住服务,解决从外地过来学员的吃住问题。此外,还可能提供后续技术支持、原料采购渠道分享等增值服务。

深井烧鹅技术培训课程(深井烧鹅技术培训流程)

深井烧鹅技术培训课程(深井烧鹅技术培训流程)

深井烧鹅技术培训课程(深井烧鹅技术培训流程)

学厨网小吃培训现推出优惠活动:3980可以学4个2000元以内的项目,6800可以学5个4000元以内的项目,9800可以学8个5000元以内的项目,至ZUN会员15800可以学所有项目,所有套餐均可一人报名,2人同时学习。欢迎各位同学们咨询我们在线客服老师,了解详细课程及培训内容。

各位同学们想学习学厨网的深井烧鹅技术,欢迎咨询我们在线客服老师。学厨网深井烧鹅技术培训班校区分布于深圳、东莞、广州、惠州、佛山、中山、江门、珠海、清远、泉州、厦门、晋江、南昌、赣州、长沙、衡阳、郴州、怀化、南宁、柳州、昆明、大理、贵阳、遵义、郑州、周口、商丘、重庆、武汉、徐州、南京、常州、无锡、苏州、南通、盐城、昆山、金华、义乌、杭州、萧山、嘉兴、绍兴、温州、宁波、台州、上海、西安、成都、合肥、青岛、潍坊、济南、石家庄、天津、太原、哈尔滨、香港、澳门等。欢迎各位同学来学校现场参观考察了解。

最新评论
请先登录才能进行回复登录

培训课程

关于我们

学习资料

联系我们

学习热线:

13128708754(电话/微信同号)

关注我们

浏览手机站

关注微信公众号

技术支持: 建站ABC | 管理登录
seo seo